HL7™ v2 Implementation
20 June 2017
Draft for external consultation
Draft version 012
Purpose
This document provides guidance for indicating that patient consent has been provided for a diagnostic services report to be uploaded to a shared eHealth repository (i.e. Personally Controlled Electronic Health Record System, PCEHR) using a HL7™ V2 message.
Introduction
This Technical Specification constrains the usage of order and response messages and standardises terminology in some areas to allow a specific use case to be implemented using the existing Australian and International HL7™ V2 standards.
It introduces no new message types to those that have already been defined in AS 4700.2-2012.
The methodology used for the HL7™ V2 Indication of Consent message is the same as the method used for requesting historical results described in HB 5530-2013 A guide to accessing historical reports from pathology providers.
The Indication of Consent Message
General
Although providing consent for a report to be transmitted to a shared repository such as the PCEHR, is a new activity, delivering the indication message from the patient’s healthcare provider to the diagnostics provider can be accommodated with existing messaging channels. When the healthcare provider indicating the consent uses a standard order message (ORM^O01) the diagnostics provider may respond asynchronously with an ORR^O02. The diagnostics provider can then transmit the diagnostics results report to the shared repository.
In the context of an indication of consent of a diagnostics result report, the function of this message is to communicate that consent has been withdrawn or not withdrawn to a diagnostics service provider for the report to be sent to a shared repository. The ORM message is initiated by a patient’s health care provider at either the time or request for the investigation or at the time of review.
ORM^O01 trigger event
The trigger event in the ORM^O01 is represented as with the ORC-1 value being either “SC” (Status Change) or “NW” (New Order).
With the use of the ORM^O01 message, it is important that diagnostic providers are able to distinguish an authorisation for a result report to be posted to a repository e.g. PCEHR, from a pathology/laboratory new test order. This should be readily differentiated by the contents of ORC-1 where the authorisation will contain “SC” and a new diagnostics request will contain “NW”.
The current HL7™ V2 standards in Australia allows for all of the order message requirements listed in HL7™ Sections 4.2 to 4.6 to be satisfied when they are needed.
Table 2 describes the structure of the diagnostics order message (ORM). Refer to HL7™ V2.4, section 4.4.1.
This message profile can be used in two modes. One as a part of a new order or when consent is being revised at the time or reviewing a report.
TABLE 1
DIAGNOSTICS ORDER (ORM^O01) MESSAGE STRUCTURE
ORM^O01^ORM_O01 | Usage | Segment Description | HL7™ V2.4, Chapter |
MSH | R | Message Header | 2 |
PID | R | Patient Identification | 3 |
[PV1] | RE | Patient Visit | 3 |
[IN1] | RE | Insurance | 6 |
[GT1] | RE | Guarantor | 6 |
{ |
|
|
|
ORC | R | Common Order | 4 |
[ |
|
|
|
OBR | RE | Observation Request | 4 |
[{OBX}] | RE | Observation/Result | 7 |
] |
|
|
|
} |
|
|
|
Indication of Consent and posting to the PCEHR
The communication of consent status provides the diagnostic services provider guidance regarding the posting of a report to the PCEHR and will depend on the contents of OBX-3 when the content is “|728301000168101^Patient consent to upload healthcare document^SCT|” and OBX-5 is set to “|728321000168105^Patient consent not withdrawn^SCT|” then the report has the appropriate patient consent to be uploaded to the shared repository.
If no indication of consent message is sent, standing consent is assumed and the diagnostic report should be sent to the PCEHR provided the patient has not withdrawn consent through other channels and the patient has a PCEHR.
In order to avoid storing information in the PCEHR system for consumers who are not registered for a PCEHR, systems must first check whether the consumer has a PCEHR. This can be achieved by calling the doesPCEHRExist function on the national PCEHR Service through the B2B Gateway or through the use of the message described in this document.
The response to a doesPCEHRexist query will be “Yes” in the following cases:
- The Consumer has a PCEHR and they have elected to automatically notify healthcare providers that it exists (i.e. they have not dissented to the “advertise’ function’).
- The Consumer has a PCEHR and has elected not to automatically notify healthcare providers that it exists but the requesting healthcare provider/diagnostic service provider is on their access list.
Diagnostic Service reports may be sent to the PCEHR where the response to the doesPCEHRexist query is “Yes”.
The response to a doesPCEHRexist query will be “No” in the following cases:
- The Consumer does not have a PCEHR.
- The Consumer has a PCEHR however they have elected not to automatically notify healthcare providers that it exists and the requesting healthcare provider/diagnostic service provider is not on the access list.
Diagnostic Service reports are not to be sent to the PCEHR where the response to the doesPCEHRexist query is “No” unless the consumer has confirmed to the Diagnostic Service Provider that they have a PCEHR record and they would like the report sent to the PCEHR. This specification also includes the ability for a healthcare provider to indicate to another that a PCEHR record exists. In the event when a healthcare provider has indicated to the diagnostic service provider that a PCEHR exists it is not required to do the doesPCEHRexist query as the record may be hidden.
Indication of Consent message criteria mapping
Table 2 outlines the fields used for specific selection criteria.
TABLE 2
SPECIFICATION DETAILS
Message criteria | HL7™ V2 Field | Example/Notes | Required | |
Sending facility | MSH-4 | |8003621566684455^1.2.36.1.2001.1003.0.8003621566684455^ISO| or |^1.2.36.1.2001.1003.0.8003621566684455^ISO| as per clause 3.6 HB 234-2012. Note: - The HPI-O may be omitted from the Namespace ID field. - Same facility as ORC-21 or |gx_32615492^GOLD^L| as per clause 11.4 HB 262-2012. | Required | |
Receiving facility | MSH-6 (Receiving facility) | |^1.2.36.1.2001.1003.0.8003623233350148^ISO| as per Clause 3.6 HB 234-2012. or |QML^2184^AUSNATA| as per clause 11.4 and clause 13.3 HB 262-2012 Or |ACME Diagnostic Imaging^8234^AUSLSPN| as per Clause 13.3 HB 262-2012 or Clause 19.2 HB 234-2012. | Required
Note: Where the message is being sent after the report has been received this field must match the Sending Facility from the original ORU message. | |
Date/time of message | MSH-7 | |20120916220216+1000| | Required | |
IoC Message Unique Identifier | MSH-10 (Message control ID) | |XX05242212123-1061| | Required | |
Patient Identifier (IHI) | PID-3 | |8003608833357361^^^AUSHIC^NI| | Required | |
Patient Name | PID-5 | |SMITH^Jessica^^^Ms^^L| | Required | |
Patient Date of Birth | PID-7 | |19900101| | Required | |
Administrative sex | PID-8 | |F| | Required | |
Authorisation /order released | ORC-1 (Order Control ) | |SC| (for consent being provided after result was complete) |NW| (for consent being provided with the order) | Required | |
Placer order number | ORC-2 | |BGC-00004428-1^Demo Server^1FFA8984-7166-4655-B195-7B4FFFD2F136^GUID|
| Required
Note: Where the message is being sent after the report has been received this field is unique for this IoC message and not the original request. | |
Sending HPI-I | ORC-12 | |8003619900015717^[surname]^[given]^[etc]^^[title]^^^AUSHIC^^^^NPI| | Optional | |
Sending UserID | ORC-12 | |8003619900015717^[surname]^[given]^[etc]^^[title]^^^AUSHIC^^^^NPI| | Conditional
Note: This is mandatory where sending HPI-I is not provided. | |
Sending Individual Provider Name | ORC-12 | |8003619900015717^[surname]^[given]^[etc]^^[title]^^^AUSHIC^^^^NPI| | Required | |
Sending HPI-O | ORC-21 | |XYZ Organisation^L^8003621566684455^^^AUSHIC^NOI| | Required | |
Sending Organisation Name | ORC-21 | |XYZ Organisation^L^8003621566684455^^^AUSHIC^NOI| Note: ORC-21 was introduced in HL7™ V2.3.1 and not present in V2.3 or earlier. | Required | |
Unique result identifier | OBR-3 (Laboratory number (OBR-3) | |AB345678-FBC^EXAMPLE LAB^1234^AUSNATA| | Conditional
Note: Where this message is being sent in response to a report (ORC-1 set to “SC”) this field is required.
Note: Where the message is being sent after the report has been received, All OBR Segments from the original ORU message must be repeated in this Indication of Consent Message. | |
Type of Result | OBR-4 (Universal Service Identifier) | | FBC^FULL BLOOD COUNT^L^26604007^Complete blood count^SCT| This example uses a SNOMED code as an alternate code for a full blood count result to be authorised
|FBC^FULL BLOOD COUNT^L| This example uses a local lab code FBC for the authorisation.
|XYZ^Procedure Desc^LSPN8234| This example uses a diagnostic imaging provider’s LSPN. | Required
Note: Where the message is being sent after the report has been received, All OBR Segments from the original ORU message must be repeated in this Indication of Consent Message.
| |
Repository Consent | OBX | field : OBX-2 | |RP| | Required
Note: This OBX Segment shall appear for each OBR Segment and shall contain the same value for all instances within the message. |
OBX-3 | |60572-5^^LN^ENTRY^^EN 13606| | |||
OBX-4 | |1| | |||
OBX-5 | |CEN-Repository-Consent.v1^Repository Consent&99A-9B6A27841D4552AB&L^TEXT^Octet-stream| | |||
OBX-11 | |O| | |||
IoC Instruction (coded text) | OBX | OBX-2 | |CE| | Required
Note: This OBX Segment shall appear for each OBR Segment. |
OBX-3 | |728301000168101^Patient consent to upload healthcare document^SCT| | |||
OBX-4 | |1.1| | |||
OBX-5 | |728321000168105^Patient consent not withdrawn^SCT| is used when the patient has not withdrawn consent for transmission to the shared repository. |728311000168103^Patient consent withdrawn^SCT| is used when the patient has withdrawn consent for transmission to the shared repository.
| |||
OBX-11 | |O| | |||
Record Exists (coded text) | OBX | OBX-2 | |CE| | Optional
Note: This OBX Segment shall appear for each OBR Segment and shall contain the same value for all instances within the message. |
OBX-3 | |728211000168106^eHealth record ownership^SCT| | |||
OBX-4 | |1.2| | |||
OBX-5 | |728221000168104^Patient has eHealth record^SCT| is used when the patient has a record in the repository.
|728231000168101^Patient does not have eHealth record^SCT| is used when the patient does not have a record in the repository.
| |||
OBX-11 | |O| | |||
Shared repository destination | OBX | OBX-2 | |CE| | Required Note: This OBX Segment shall appear for each OBR Segment and shall contain the same value for all instances within the message. |
OBX-4 | |1.3| | |||
OBX-3 | |74835-2^Health Data Repository (Identifier)^LN| | |||
OBX-5 | |8003640002000050^MyEHR Health Repository^GSO| | |||
OBX-11 | |O| | |||
Using the codes that the diagnostics provider used e.g. laboratory/diagnostic imaging number and report codes will better ensure that the appropriate reports are being authorised for posting to the shared repository.
TABLE 3
SAMPLE MESSAGE EXTRACTS
The following extracts appear as OBX segments in the ORM^O01.
OBX Segments | Definition | Action |
OBX|1|RP|60572-5^^LN^ENTRY^^EN 13606|1|CEN-Repository-Consent.v1^Repository Consent&99A-9B6A27841D4552AB&L^TEXT^Octet-stream||||||O | The Patient has a PCEHR Record and has not withdrawn consent to upload the result to the PCEHR. | The diagnostic services facility may upload the diagnostic services report without performing a does PCEHR Exists call. |
OBX|1|RP|60572-5^^LN^ENTRY^^EN 13606|1|CEN-Repository-Consent.v1^Repository Consent&99A-9B6A27841D4552AB&L^TEXT^Octet-stream||||||O | The Patient has a PCEHR Record however the patient has withdrawn consent for the result to the PCEHR. | The diagnostic services facility must not upload the diagnostic services to the PCEHR System. |
OBX|1|RP|60572-5^^LN^ENTRY^^EN 13606|1|CEN-Repository-Consent.v1^Repository Consent&99A-9B6A27841D4552AB&L^TEXT^Octet-stream||||||O | The Patient has not withdrawn consent to upload the report to the PCEHR. However it has not been indicated whether a patient has a PCEHR record. | The diagnostic services facility must establish whether the patient has a PCEHR record. It is recommended this is done by performing a does PCEHR Exists query to the PCEHR system. If the query returns true the diagnostic services report may be uploaded, otherwise the report is not to be uploaded. |
OBX|1|RP|60572-5^^LN^ENTRY^^EN 13606|1|CEN-Repository-Consent.v1^Repository Consent&99A-9B6A27841D4552AB&L^TEXT^Octet-stream||||||O | The patient has not withdrawn consent however appears not to have a PCEHR record. | The diagnostic services facility may perform a does PCEHR Exists query to check if the patient has a PCEHR. If the query returns true, the diagnostic services report may be uploaded.
Note: Although the sending system has indicated that the patient does not have a PCEHR record, the diagnostic services provider may perform a does PCEHR Exist query to confirm whether or not the patient has a PCEHR. The possible discrepancy between the sending system and does PCEHR Exists query may occur in scenarios where the patient hides their record from the sending organisation but not the diagnostic services provider. |
References
AS 4700.2-2012 Implementation of Health Level Seven (HL7™) Version 2.4 - Pathology and diagnostic imaging (diagnostics)
HB 262-2012 Guidelines for messaging between diagnostics providers and health service providers
HB 5530-2013 A guide to accessing historical reports from pathology providers
HB 234-2012 Healthcare identifier HL7 implementation guide
Acknowledgements
The following individuals were consulted on the development of the indication of consent guidance.
Participant | Organisation |
Ted Anderson | Commonwealth Department of Health |
Paul Carr | Genie Solutions |
Jeremy Crawford | Medical Director |
Russel Duncan | Emerging Systems |
Alan O’Keefe | SDS Pathology |
Mike Penny | Sonic Healthcare |
George Varsamis | i-Med |
Indication of Consent Messaging Example
Introduction
These headings are for guidance only and some may not be relevant.
Purpose
The purpose should include both the “what” and the “why”. The “why” is what you hope the document will achieve i.e. the desired outcome. It might be to inform a particular decision, persuade the audience of something or be used as a reference point for other artefacts.
This document provides example HL7 V2™ messages within use cases which may be sent as a part of workflows between Healthcare Providers, Patients and Diagnostic Services Providers.
Intended audience
You should be very clear about your audience before drafting the document, since this directly affects the scope of the document and the way that it is written. The audience may include a primary audience (the most important readers who may make decisions based on the document) and a secondary audience who only need some of the content, or may read it for information only.
This document is intended for:
- Commonwealth Department of Health
- Jurisdictional Health Departments
- Diagnostic Imaging Providers
- Pathology Providers
- Healthcare Providers
- Healthcare Provider Software Vendors
Scope
No document covers everything, so you should state the boundaries of this document here. It is often helpful to clarify your scope by additionally stating what the document does not cover.
This document is only concerned with the sequence and flow of information between parties (such as healthcare providers, patients, diagnostic services providers and national infrastructure) that results in the posting and management of reports from a third party provider (such as Pathology and Diagnostic Imaging) in the PCEHR System.
Indication of Consent
Participants
Item | Description |
Patient | A PCEHR Participating Healthcare Consumer/Patient who the Result Report is about. |
Requesting Healthcare Provider | A Provider who makes the Request for Diagnostic Imaging or Pathology Services. |
Reviewing Healthcare Provider | A Provider who is a PCEHR Participant and reviews the Result Report and is able to discuss the result with the patient. In most cases this will be the same healthcare provider as the requesting healthcare provider. |
Diagnostic Services Provider | A Healthcare Provider who provides Diagnostic Services such as Pathology or Diagnostic Imaging. |
Healthcare Identifier Service | The Healthcare Identifier Service (HI Service). |
PCEHR System | The Personally Controlled Electronic Health Record System (PCEHR System). |
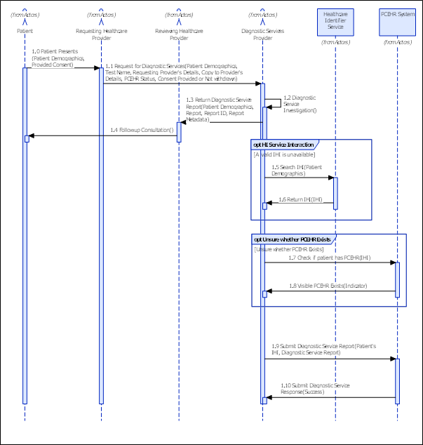
Standard Pre-consent
This sequence will be the de facto sequence flow for uploaded results to the PCEHR. This sequence starts with the patient presenting to their Healthcare Provider. In this scenario (as with all scenarios in this paper) the consultation results in a diagnostic service being required.
A request for diagnostic services is sent to a diagnostic service provider with the patient not withdrawing consent for the Report to be uploaded to the PCEHR.
After the report is generated it is sent to the PCEHR system as well as any of the typical recipients (the requestor and copy to providers).
Figure 1: Standard Pre-consent
Messages/Calls
# | Name | Description | Sample HL7 v2™ Message |
1.0 | Patient Presents | Patient Presents to Healthcare Provider with a health complaint. | N/A |
1.1 | Request for Diagnostic Services | A request for Diagnostic Services is made. | See Message 1: Order message – with no withdrawal of consent. |
1.2 | Diagnostic Service Investigation | The Diagnostic Service Provider performs the test or examination. | N/A |
1.3 | Return Diagnostic Service Report | The Diagnostic Services Provider returns the report. | See Message 3: Standard Result Message. |
1.4 | Follow up Consultation | The Healthcare Provider has a follow up consultation with the Patient. | N/A |
1.5 | Search IHI | If the Diagnostic Service Provider has not been provided an IHI then the provider must perform an IHI search to the HI service to obtain an IHI. | N/A |
1.6 | Return IHI | The HI Service returns a valid IHI back to the Diagnostic Service Provider. | N/A |
1.7 | Check if patient has PCEHR | If it has not been indicated on the diagnostic services request that a patient has a PCEHR then a query to the PCEHR will confirm whether a patient has a visible PCEHR record. | N/A |
1.8 | Visible PCEHR Exists | The PCEHR returns a flag to indicate whether a patient has a visible PCEHR. | N/A |
1.9 | Submit Diagnostic Service Report | If the patient has a PCEHR and the patient has not withdrawn consent the report is uploaded to PCEHR. | N/A |
1.10 | Submit Diagnostic Service Response | The PCEHR System returns with a success message or failure message. | N/A |
Standard Withdrawal of Consent
This sequence starts with the patient presenting to their Healthcare Provider. In this scenario (as with all scenarios in this paper) the consultation results in a diagnostic service being requested. The patient indicates to their Healthcare Provider that they withdraw their consent for the report to be uploaded to the PCEHR.
A request for diagnostic services is sent to a diagnostic service provider with the patient consent for the report being sent to PCEHR being explicitly withdrawn.
After the report is completed, the report is sent to its typical recipients without being uploaded to the PCEHR.
Figure 2: Standard Withdrawal of Consent
Messages/Calls
# | Name | Description | Sample HL7 v2® Message |
1.0 | Patient Presents | A patient presents to a Healthcare Provider and withdraws consent for any Diagnostic Service Report to be sent to PCEHR. | N/A |
1.1 | Request for Diagnostic Services | A request for Diagnostic Services is made noting that PCEHR consent has been withdrawn. | See Message 2: Order message – with withdrawal of consent. |
1.2 | Diagnostic Service Investigation | The Diagnostic Service Provider performs the test or examination. | N/A |
1.3 | Return Diagnostic Service Report | The Diagnostic Services Provider returns the report. | See Message 3: Standard Result Message. |
1.4 | Follow up Consultation | The Healthcare Provider has a follow up consultation with the Patient. | N/A |
Post-Review Consent
This sequence starts with the patient presenting to their Healthcare Provider. In this scenario (as with all scenarios in this paper) the consultation results in a diagnostic service being requested. The patient indicates to their Healthcare Provider that they withdraw their consent for the report to be uploaded to the PCEHR.
A request for diagnostic services is sent to a diagnostic service provider with the patient consent for the report being sent to PCEHR being explicitly withdrawn.
After the report is received by the reviewing providers, and a consultation with the patient is undertaken the decision to withdraw consent for the report to be sent to PCEHR is reversed. The Reviewing healthcare provider then indicates to the diagnostic service provider that consent has been now provided. The report is subsequently uploaded to the PCEHR.
Note: In this scenario the Reviewing Healthcare Provider must be a PCEHR participating provider.
Figure 3: Post-Review Consent
Messages/Calls
# | Name | Description | Sample HL7 v2™ Message |
1.0 | Patient Presents | A patient presents to a Healthcare Provider and withdraws consent for any Diagnostic Service Report to be sent to PCEHR. | N/A |
1.1 | Request for Diagnostic Services | A request for Diagnostic Services is made noting that PCEHR consent has been withdrawn. | See Message 2: Order message – with withdrawal of consent. |
1.2 | Diagnostic Service Investigation | The Diagnostic Service Provider performs the test or examination. | N/A |
1.3 | Return Diagnostic Service Report | The Diagnostic Services Provider returns the report. | See Message 3: Standard Result Message. |
1.4 | Follow up Consultation | The Healthcare Provider has a follow up consultation with the patient. During this consultation the patient reverses their consent decision and requests the report be uploaded to the PCEHR. | N/A |
1.5 | Indication of Consent | The patient indicates to their Healthcare Provider that they would like the report uploaded to the PCEHR. | N/A |
1.6 | Indication of Consent | The Healthcare Provider indicates to the Diagnostic Services Provider that consent has been provided. | See Message 4: Indication of Consent Message. |
1.7 | Search IHI | If the Diagnostic Service Provider has not been provided an IHI then the provider must perform an IHI search to the HI service to obtain an IHI. | N/A |
1.8 | Return IHI | The HI Service returns a valid IHI back to the Diagnostic Service Provider. | N/A |
1.9 | Submit Diagnostic Service Report | The report is uploaded to PCEHR. | N/A |
1.10 | Submit Diagnostic Service Response | The PCEHR System returns with a success message or failure message. | N/A |
Message examples
Message 1: Order message – with no withdrawal of consent
MSH|^~\&|Rhubarb-CPOE^2.16.840.1.113883.19.4.1^ISO|NEHTAHOSP^2.16.840.1.113883.19.5^ISO|SUPER-LIS^2.16.840.1.113883.19.1^ISO|NEHTAPATH^4321^AUSNATA|201504100802+1000||ORM^O01^ORM_O01|P0000051504102331072|P|2.4|||AL|NE|AUS|8859/1
PID|1||2142363^^^NEHTAHOSP^MR~61405230941^^^AUSHIC^MC~WA123456B^^^AUSDVA^DVG||PatientSurnameOne^FirstnameOne^MiddleNameOne^SufixOne^PrefixOne^^L~PatientSurnameTwo^FirstnameTwo^MiddleNameTwo^SufixTwo^PrefixTwo^^M||194506241031|M|||Unit 1^111 Nehta Street^Brisbane^^4000^AUS^H~Unit 2^222 NehtaTwo Street^Brisbane^^4000^AUS^B||^PRN^PH^^^^93235615|^WPN^CP^^^^0414778341
PV1|1|O|Ward1^RoomE8^Bed10^NEHTAHOSP&2.16.840.1.113883.19.5&ISO||||ABCB^DrASurname^DrAttending^^^^Dr^^SUPER-LIS~123456^DrASurname^DrAttending^^^^Dr^^NEHTAHOSP~2304227F^DrASurname^DrAttending^^^^Dr^^AUSHICPR|HIJK^DrASurname^DrReferring^^^^Dr^^SUPER-LIS~858595^DrASurname^DrReferring^^^^Dr^^NEHTAHOSP~2929016F^DrASurname^DrReferring^^^^Dr^^AUSHICPR
ORC|NW|112233^RhubarbOrders^2.16.840.1.113883.19.4.1.5^ISO||44556677^RhubarbOrdersGroupID^2.16.840.1.113883.19.4.1.4^ISO|IP||||201504100800+1000|||DFTR^DrBSurname^DrOrdering^^^^Dr^^SUPER-LIS~958678^DrASurname^DrOrdering^^^^Dr^^NEHTAHOSP~4322581B^DrBSurname^DrOrdering^^^^Dr^^AUSHICPR||^WPN^PH^^^^0893412041
OBR|1|112233^RhubarbOrders^2.16.840.1.113883.19.4.1.5^ISO||FBE^Full Blood Count^RhubarbOrderCode^26604007^Complete blood count^SCT|||||||||Patient has a history of severe gout caused by rhubarb.|||DFTR^DrBSurname^DrOrdering^^^^Dr^^SUPER-LIS~958678^DrBSurname^DrOrdering^^^^Dr^^NEHTAHOSP~4322581B^DrBSurname^DrOrdering^^^^Dr^^AUSHICPR~8003600000000000^DrBSurname^DrOrdering^^^^Dr^^AUSHIC^^^^^NPI|^WPN^PH^^^^0893412041|||||||HM|||^^^201504100800+1000^^RT|2304227F^DrCopyASurname^DrCopyToA^^^^Dr^^AUSHICPR~0813266H^DrCopyBSurname^DrCopyToB^^^^Dr^^AUSHICPR~4628361B^DrCopyCSurname^DrCopyToC^^^^Dr^^AUSHICPR
OBX|1|RP|60572-5^^LN^ENTRY^^EN 13606|1|CEN-Repository-Consent.v1^Repository Consent&99A-9B6A27841D4552AB&L^TEXT^Octet-stream||||||O
OBX|2|CE|728301000168101^Patient consent to upload healthcare document^SCT|1.1|728321000168105^Patient consent not withdrawn^SCT||||||O
OBX|3|CE|728211000168106^eHealth record ownership^SCT|1.2|728221000168104^Patient has eHealth record^SCT||||||O
OBX|4|CE|74835-2^Health Data Repository (Identifier)^LN|1.3|8003640002000050^MyEHR Health Repository^GSO||||||O
ORC|NW|112234^RhubarbOrders^2.16.840.1.113883.19.4.1.5^ISO||44556677^RhubarbOrdersGroupID^2.16.840.1.113883.19.4.1.4^ISO|IP||||201504100800+1000|||DFTR^DrBSurname^DrOrdering^^^^Dr^^SUPER-LIS~958678^DrASurname^DrOrdering^^^^Dr^^NEHTAHOSP~4322581B^DrBSurname^DrOrdering^^^^Dr^^AUSHICPR||^WPN^PH^^^^0893412041
OBR|2|112234^RhubarbOrders^2.16.840.1.113883.19.4.1.5^ISO||UrineMCS^URINE MC\T\S^RhubarbOrderCode^401324008^Urinary microscopy, culture and sensitivities^SCT|||||||||Patient has a history of severe gout caused by rhubarb.|||DFTR^DrBSurname^DrOrdering^^^^Dr^^SUPER-LIS~958678^DrBSurname^DrOrdering^^^^Dr^^NEHTAHOSP~4322581B^DrBSurname^DrOrdering^^^^Dr^^AUSHICPR~8003600000000000^DrBSurname^DrOrdering^^^^Dr^^AUSHIC^^^^^NPI|^WPN^PH^^^^0893412041|||||||HM|||^^^201504100800+1000^^RT|2304227F^DrCopyASurname^DrCopyToA^^^^Dr^^AUSHICPR~0813266H^DrCopyBSurname^DrCopyToB^^^^Dr^^AUSHICPR~4628361B^DrCopyCSurname^DrCopyToC^^^^Dr^^AUSHICPR
OBX|1|RP|60572-5^^LN^ENTRY^^EN 13606|1|CEN-Repository-Consent.v1^Repository Consent&99A-9B6A27841D4552AB&L^TEXT^Octet-stream||||||O
OBX|2|CE|728301000168101^Patient consent to upload healthcare document^SCT|1.1|728321000168105^Patient consent not withdrawn^SCT||||||O
OBX|3|CE|728211000168106^eHealth record ownership^SCT|1.2|728221000168104^Patient has eHealth record^SCT||||||O
OBX|4|CE|74835-2^Health Data Repository (Identifier)^LN|1.3|8003640002000050^MyEHR Health Repository^GSO||||||O
Message 2: Order message – with withdrawal of consent
MSH|^~\&|Rhubarb-CPOE^2.16.840.1.113883.19.4.1^ISO|NEHTAHOSP^2.16.840.1.113883.19.5^ISO|SUPER-LIS^2.16.840.1.113883.19.1^ISO|NEHTAPATH^4321^AUSNATA|201504100802+1000||ORM^O01^ORM_O01|P5560801311070009432|P|2.4|||AL|NE|AUS|8859/1
PID|1||2142363^^^NEHTAHOSP^MR~61405230941^^^AUSHIC^MC~WA123456B^^^AUSDVA^DVG||PatientSurnameOne^FirstnameOne^MiddleNameOne^SufixOne^PrefixOne^^L~PatientSurnameTwo^FirstnameTwo^MiddleNameTwo^SufixTwo^PrefixTwo^^M||194506241031|M|||Unit 1^111 Nehta Street^Brisbane^^4000^AUS^H~Unit 2^222 NehtaTwo Street^Brisbane^^4000^AUS^B||^PRN^PH^^^^93235615|^WPN^CP^^^^0414778341
PV1|1|O|Ward1^RoomE8^Bed10^NEHTAHOSP&2.16.840.1.113883.19.5&ISO||||ABCB^DrASurname^DrAttending^^^^Dr^^SUPER-LIS~123456^DrASurname^DrAttending^^^^Dr^^NEHTAHOSP~2304227F^DrASurname^DrAttending^^^^Dr^^AUSHICPR|HIJK^DrASurname^DrReferring^^^^Dr^^SUPER-LIS~858595^DrASurname^DrReferring^^^^Dr^^NEHTAHOSP~2929016F^DrASurname^DrReferring^^^^Dr^^AUSHICPR
ORC|NW|112233^RhubarbOrders^2.16.840.1.113883.19.4.1.5^ISO||44556677^RhubarbOrdersGroupID^2.16.840.1.113883.19.4.1.4^ISO|IP||||201504100800+1000|||DFTR^DrBSurname^DrOrdering^^^^Dr^^SUPER-LIS~958678^DrASurname^DrOrdering^^^^Dr^^NEHTAHOSP~4322581B^DrBSurname^DrOrdering^^^^Dr^^AUSHICPR||^WPN^PH^^^^0893412041
OBR|1|112233^RhubarbOrders^2.16.840.1.113883.19.4.1.5^ISO||FBE^Full Blood Count^RhubarbOrderCode^26604007^Complete blood count^SCT|||||||||Patient has a history of severe gout caused by rhubarb.|||DFTR^DrBSurname^DrOrdering^^^^Dr^^SUPER-LIS~958678^DrBSurname^DrOrdering^^^^Dr^^NEHTAHOSP~4322581B^DrBSurname^DrOrdering^^^^Dr^^AUSHICPR~8003600000000000^DrBSurname^DrOrdering^^^^Dr^^AUSHIC^^^^^NPI|^WPN^PH^^^^0893412041|||||||HM|||^^^201504100800+1000^^RT|2304227F^DrCopyASurname^DrCopyToA^^^^Dr^^AUSHICPR~0813266H^DrCopyBSurname^DrCopyToB^^^^Dr^^AUSHICPR~4628361B^DrCopyCSurname^DrCopyToC^^^^Dr^^AUSHICPR
OBX|1|RP|60572-5^^LN^ENTRY^^EN 13606|1|CEN-Repository-Consent.v1^Repository Consent&99A-9B6A27841D4552AB&L^TEXT^Octet-stream||||||O
OBX|2|CE|728301000168101^Patient consent to upload healthcare document^SCT|1.1|728311000168103^Patient consent withdrawn^SCT||||||O
OBX|3|CE|728211000168106^eHealth record ownership^SCT|1.2|728221000168104^Patient has eHealth record^SCT||||||O
OBX|4|CE|74835-2^Health Data Repository (Identifier)^LN|1.3|8003640002000050^MyEHR Health Repository^GSO||||||O
ORC|NW|112234^RhubarbOrders^2.16.840.1.113883.19.4.1.5^ISO||44556677^RhubarbOrdersGroupID^2.16.840.1.113883.19.4.1.4^ISO|IP||||201504100800+1000|||DFTR^DrBSurname^DrOrdering^^^^Dr^^SUPER-LIS~958678^DrASurname^DrOrdering^^^^Dr^^NEHTAHOSP~4322581B^DrBSurname^DrOrdering^^^^Dr^^AUSHICPR||^WPN^PH^^^^0893412041
OBR|2|112234^RhubarbOrders^2.16.840.1.113883.19.4.1.5^ISO||UrineMCS^URINE MC\T\S^RhubarbOrderCode^401324008^Urinary microscopy, culture and sensitivities^SCT|||||||||Patient has a history of severe gout caused by rhubarb.|||DFTR^DrBSurname^DrOrdering^^^^Dr^^SUPER-LIS~958678^DrASurname^DrOrdering^^^^Dr^^NEHTAHOSP~4322581B^DrBSurname^DrOrdering^^^^Dr^^AUSHICPR~8003600000000000^DrBSurname^DrOrdering^^^^Dr^^AUSHIC^^^^^NPI|^WPN^PH^^^^0893412041|||||||HM|||^^^201504100800+1000^^RT|2304227F^DrCopyASurname^DrCopyToA^^^^Dr^^AUSHICPR~0813266H^DrCopyBSurname^DrCopyToB^^^^Dr^^AUSHICPR~4628361B^DrCopyCSurname^DrCopyToC^^^^Dr^^AUSHICPR
OBX|1|RP|60572-5^^LN^ENTRY^^EN 13606|1|CEN-Repository-Consent.v1^Repository Consent&99A-9B6A27841D4552AB&L^TEXT^Octet-stream||||||O
OBX|2|CE|728301000168101^Patient consent to upload healthcare document^SCT|1.1|728311000168103^Patient consent withdrawn^SCT||||||O
OBX|3|CE|728211000168106^eHealth record ownership^SCT|1.2|728221000168104^Patient has eHealth record^SCT||||||O
OBX|4|CE|74835-2^Health Data Repository (Identifier)^LN|1.3|8003640002000050^MyEHR Health Repository^GSO||||||O
Message 3: Standard Result Message
MSH|^~\&|SUPER-LIS^2.16.840.1.113883.19.1^ISO|NEHTAPATH^4321^AUSNATA|Rhubarb-EMR^2.16.840.1.113883.19.4.2^ISO|NEHTAHOSP^2.16.840.1.113883.19.5^ISO|201504111025+1000||ORU^R01^ORU_R01|P0000051504102331070|P|2.4|||AL|NE|AUS|8859/1
PID|1||2142363^^^NEHTAHOSP^MR~61405230941^^^AUSHIC^MC~WA123456B^^^AUSDVA^DVG~8003608833357361^^^AUSHIC^NI||PatientSurnameOne^FirstnameOne^MiddleNameOne^SufixOne^PrefixOne^^L~PatientSurnameTwo^FirstnameTwo^MiddleNameTwo^SufixTwo^PrefixTwo^^M||194506241031|M|||Unit 1^111 Nehta Street^Brisbane^^4000^AUS^H~Unit 2^222 NehtaTwo Street^Brisbane^^4000^AUS^B||^PRN^PH^^^^93235615|^WPN^CP^^^^0414778341
PV1|1|O|Ward1^RoomE8^Bed10^NEHTAHOSP&2.16.840.1.113883.19.5&ISO||||ABCB^DrASurname^DrAttending^^^^Dr^^SUPER-LIS~123456^DrASurname^DrAttending^^^^Dr^^NEHTAHOSP~2304227F^DrASurname^DrAttending^^^^Dr^^AUSHICPR|HIJK^DrASurname^DrReferring^^^^Dr^^SUPER-LIS~858595^DrASurname^DrReferring^^^^Dr^^NEHTAHOSP~2929016F^DrASurname^DrReferring^^^^Dr^^AUSHICPR
ORC|RE|112233^RhubarbOrders^2.16.840.1.113883.19.4.1.5^ISO|15P000005-123456^SUPER-LIS^2.16.840.1.113883.19.1.2^ISO|44556677^RhubarbOrdersGroupID^2.16.840.1.113883.19.4.1.4^ISO|CM||||201504100800+1000|||DFTR^DrBSurname^DrOrdering^^^^Dr^^SUPER-LIS~958678^DrBSurname^DrOrdering^^^^Dr^^NEHTAHOSP~4322581B^DrBSurname^DrOrdering^^^^Dr^^AUSHICPR||^WPN^PH^^^^0893412041|201504100730+1000
OBR|1|112233^RhubarbOrders^2.16.840.1.113883.19.4.1.5^ISO|15P000005-123456^SUPER-LIS^2.16.840.1.113883.19.1.2^ISO|FBE^Full Blood Count^SUPER-LIS^26604007^Complete blood count^SCT|||201504100930+1000||||||Patient has a history of severe gout caused by rhubarb.|201504101100+1000||DFTR^DrBSurname^DrOrdering^^^^Dr^^SUPER-LIS~958678^DrBSurname^DrOrdering^^^^Dr^^NEHTAHOSP~4322581B^DrBSurname^DrOrdering^^^^Dr^^AUSHICPR~8003600000000000^DrBSurname^DrOrdering^^^^Dr^^AUSHIC^^^^^NPI|^WPN^PH^^^^0893412041|||CP=N,DR=4322581B||201504101115+1000||HM|F||^^^201504100800+1000^^RT|2304227F^DrCopyASurname^DrCopyToA^^^^Dr^^AUSHICPR~0813266H^DrCopyBSurname^DrCopyToB^^^^Dr^^AUSHICPR~4628361B^DrCopyCSurname^DrCopyToC^^^^Dr^^AUSHICPR||||DRPRIH&DrSurname&PrincipalResultInterpreterHaem&&&DR&&&SUPER-LIS
OBX|1|NM|718-7^Hemoglobin^LN^HB^Haemoglobin^NEHTAPATH||145|g/L^^ISO+|130-180||||F|||201504100930+1000|""|RO56^SurnameResponsibleObserver^Givenname^^^^^^SUPER-LIS
OBX|2|NM|789-8^Erythrocytes^LN^RCC^Red Cell Count^NEHTAPATH||5.30|x10\S\12/L^^ISO+|4.50-6.50||||F|||201504100930+1000|""|RO56^SurnameResponsibleObserver^Givenname^^^^^^SUPER-LIS
OBX|3|NM|4544-3^Hematocrit^LN^HCT^HCT^NEHTAPATH||0.43|L/L^^ISO+|0.40-0.54||||F|||201504100930+1000|""|RO56^SurnameResponsibleObserver^Givenname^^^^^^SUPER-LIS
OBX|4|NM|MCV^MCV^NEHTAPATH||81|fL^^ISO+|80-96||||F|||201504100930+1000|""|RO56^SurnameResponsibleObserver^Givenname^^^^^^SUPER-LIS
OBX|5|NM|MCH^MCH^NEHTAPATH||27.4|pg^^ISO+|24.0-32.0||||F|||201504100930+1000|""|RO56^SurnameResponsibleObserver^Givenname^^^^^^SUPER-LIS
OBX|6|NM|MCHC^MCHC^NEHTAPATH||338|g/L^^ISO+|320-360||||F|||201504100930+1000|""|RO56^SurnameResponsibleObserver^Givenname^^^^^^SUPER-LIS
OBX|7|NM|PLAT^Platelet^NEHTAPATH||198|x10\S\9/L^^ISO+|150-400||||F|||201504100930+1000|""|RO56^SurnameResponsibleObserver^Givenname^^^^^^SUPER-LIS
OBX|8|NM|WCC^White Cell Count^NEHTAPATH||12.1|x10\S\9/L^^ISO+|4.0-11.0|H|||F|||201504100930+1000|""|RO56^SurnameResponsibleObserver^Givenname^^^^^^SUPER-LIS
OBX|9|NM|NEUTS^Neutrophils^NEHTAPATH||9.3|x10\S\9/L^^ISO+|2.0-7.5|H|||F|||201504100930+1000|""|RO56^SurnameResponsibleObserver^Givenname^^^^^^SUPER-LIS
OBX|10|NM|LYMPHOS^Lymphocytes^NEHTAPATH||2.1|x10\S\9/L^^ISO+|1.0-4.0||||F|||201504100930+1000|""|RO56^SurnameResponsibleObserver^Givenname^^^^^^SUPER-LIS
OBX|11|NM|MONOS^Monocytes^NEHTAPATH||0.7|x10\S\9/L^^ISO+|0.1-0.8||||F|||201504100930+1000|""|RO56^SurnameResponsibleObserver^Givenname^^^^^^SUPER-LIS
OBX|12|NM|EOS^Eosinophils^NEHTAPATH||0.0|x10\S\9/L^^ISO+|0.0-0.4||||F|||201504100930+1000|""|RO56^SurnameResponsibleObserver^Givenname^^^^^^SUPER-LIS
OBX|13|NM|BASOS^Basophils^NEHTAPATH||0.0|x10\S\9/L^^ISO+|0.0-0.2||||F|||201504100930+1000|""|RO56^SurnameResponsibleObserver^Givenname^^^^^^SUPER-LIS
OBX|14|FT|TXT^Display format in text^AUSPDI||\.br\------------------------- Haematology Report ---------------------------------\.br\\.br\CUMULATIVE REPORT\.br\Req No: P000001 P000002 P000003 P000004 P000005\.br\ Date: 29/06/13 30/06/13 01/07/13 16/07/13 10/04/15\.br\ Time: 07:37 08:23 08:20 19:20 23:30 Units Ref Range\.br\------------------------------------------------------------------------------\.br\BLOOD COUNT\.br\Hb 138 141 139 135 145 g/L 130-180\.br\WCC 7.9 7.5 7.5 9.5 12.1H x10\S\9/L 4.0-11.0\.br\Plat 280 299 272 186 198 x10\S\9/L 150-400\.br\MCV 87 88 86 86 81 fL 80-96\.br\RCC 4.87 5.02 4.97 4.79 5.30 x10\S\12/L 4.50-6.50\.br\HCT 0.42 0.44 0.43 0.41 0.43 L/L 0.40-0.54\.br\MCH 28.3 28.1 28.0 28.2 27.4 pg 24.0-32.0\.br\MCHC 327 320 326 328 338 g/L 320-360\.br\RDW 13.8 13.9 14.0 14.3H 15.5H % 11.0-14.0\.br\MPV 10.7 10.8H 10.7 11.0H 11.2H fL 6.4-10.7\.br\Differential\.br\Neut 3.9 3.6 3.7 4.6 9.3H x10\S\9/L 2.0-7.5\.br\Lymph 2.9 2.9 2.7 3.6 2.1 x10\S\9/L 1.0-4.0\.br\Mono 0.7 0.5 0.6 0.7 0.7 x10\S\9/L 0.1-0.8\.br\Eos 0.5H 0.4 0.4 0.6H 0.0 x10\S\9/L 0.0-0.4\.br\Baso 0.0 0.0 0.0 0.0 0.0 x10\S\9/L 0.0-0.2\.br\\.br\------------------------- Microbiology Report ---------------------------------\.br\\.br\SPECIMEN Lab No : P000005 \.br\Specimen Type : Urine \.br\ \.br\MICROSCOPY \.br\Leucocyte Range >500 x10E6/L (<10) \.br\Erythrocyte Range >500 x10E6/L (<10) \.br\Epithelial Cells not seen \.br\Bacteria moderate \.br\ \.br\Antibacterial Activity Not Detected \.br\ \.br\CULTURE \.br\ \.br\1. Enterobacter cloacae >=10E8 cfu/L \.br\2. Escherichia coli O112 150 \.br\ \.br\SENSITIVITIES: 1 \.br\ \.br\Amox/Clavulanate R \.br\Gentamicin S \.br\Meropenem S \.br\Nitrofurantoin R \.br\Norfloxacin S \.br\Trimethoprim S \.br\ \.br\COMMENT \.br\Organism 1 \.br\ESCAPPM organisms include Enterobacter, Serratia, Citrobacter, \.br\Aeromonas, Hafnia, Providencia and Morganella. \.br\These bacteria possess inducible beta-lactamases and resistance \.br\may arise during treatment with the Penicillins (Amoxycillin, \.br\Augmentin, Timentin, Piperacillin and Tazobactam) and the \.br\Cephalosporins (Cephalothin, Cephazolin, Ceftriaxone, Cefotaxime, \.br\Ceftazidime and Aztreonam). \.br\ \.br\INTERPRETATION OF MIDSTREAM/CLEAN-CATCH URINE CULTURE RESULTS \.br\\R\\R\\R\\R\\R\\R\\R\\R\\R\\R\\R\\R\\R\\R\\R\\R\\R\\R\\R\\R\\R\\R\\R\\R\\R\\R\\R\\R\\R\\R\\R\\R\\R\\R\\R\\R\\R\\R\\R\\R\\R\\R\\R\\R\\R\\R\\R\\R\\R\\R\\R\\R\\R\\R\\R\\R\\R\\R\\R\\R\\R\ \.br\A Bacterial Count of >=10e7 cfu/L is consistent with Urinary Tract \.br\Infection. There are no such quantitative ISOelines for Candida. \.br\A leucocyte count of >=10x10e6/L is abnormal. \.br\Epithelial cells, if present, may reflect urogenital contamination. \.br\An organism count >=10e7 cfu/L, in the absence of a raised leucocyte \.br\count, may reflect overflow from a bacteraemia or lack of specimen \.br\refrigeration with bacterial overgrowth prior to culture. \.br\ \.br\INTERPRETATION OF INDWELLING CATHETER URINE CULTURE RESULTS \.br\\R\\R\\R\\R\\R\\R\\R\\R\\R\\R\\R\\R\\R\\R\\R\\R\\R\\R\\R\\R\\R\\R\\R\\R\\R\\R\\R\\R\\R\\R\\R\\R\\R\\R\\R\\R\\R\\R\\R\\R\\R\\R\\R\\R\\R\\R\\R\\R\\R\\R\\R\\R\\R\\R\\R\\R\\R\\R\\R\ \.br\If this urine was collected via an indwelling urinary catheter (IDC) \.br\results are consistent with either IDC colonisation or infection. \.br\Antibiotic therapy with the catheter in situ is seldom successful. \.br\IDC removal, if possible, or replacement is suggested. \.br\Treatment should be ISOed by clinical signs such as fever, pain and \.br\raised peripheral leucocyte count etc.\.br\|||A|||F|||201504100930+1000|""|RO56^SurnameResponsibleObserver^Givenname^^^^^^SUPER-LIS
ORC|RE|112234^RhubarbOrders^2.16.840.1.113883.19.4.1.5^ISO|15P000005-123457^SUPER-LIS^2.16.840.1.113883.19.1.2^ISO|44556677^RhubarbOrdersGroupID^2.16.840.1.113883.19.4.1.4^ISO|CM||||201504100800+1000|||DFTR^DrBSurname^DrOrdering^^^^Dr^^SUPER-LIS~958678^DrBSurname^DrOrdering^^^^Dr^^NEHTAHOSP~4322581B^DrBSurname^DrOrdering^^^^Dr^^AUSHICPR||^WPN^PH^^^^0893412041|201504100730+1000
OBR|2|112234^RhubarbOrders^2.16.840.1.113883.19.4.1.5^ISO|15P000005-123457^SUPER-LIS^2.16.840.1.113883.19.1.2^ISO|UrineMCS^URINE MC\T\S^SUPER-LIS^401324008^Urinary microscopy, culture and sensitivities^SCT|||201504100930+1000||||||Patient has a history of severe gout caused by rhubarb.|201504101100+1000||DFTR^DrBSurname^DrOrdering^^^^Dr^^SUPER-LIS~958678^DrBSurname^DrOrdering^^^^Dr^^NEHTAHOSP~4322581B^DrBSurname^DrOrdering^^^^Dr^^AUSHICPR~8003600000000000^DrBSurname^DrOrdering^^^^Dr^^AUSHIC^^^^^NPI|^WPN^PH^^^^0893412041|||CP=N,DR=4322581B||201504111020+1000||HM|F||^^^201504100800+1000^^RT|2304227F^DrCopyASurname^DrCopyToA^^^^Dr^^AUSHICPR~0813266H^DrCopyBSurname^DrCopyToB^^^^Dr^^AUSHICPR~4628361B^DrCopyCSurname^DrCopyToC^^^^Dr^^AUSHICPR||||DRPRIM&DrSurname&PrincipalResultInterpreterMicro&&&DR&&&SUPER-LIS
OBX|1|ST|53903-1^Specimen^LN^Spec^Specimen^NEHTAPATH||Urine||||||F|||201504100930+1000|""|RO56^SurnameResponsibleObserver^Givenname^^^^^^SUPER-LIS
OBX|2|ST|Lab number^LabNo^LN^LabNo^LabNo^NEHTAPATH||M000001||||||F|||201504100930+1000|""|RO56^SurnameResponsibleObserver^Givenname^^^^^^SUPER-LIS
OBX|3|SN|30405-5^Leucocyte Range^LN^Leuc Range^Leucocyte Range^NEHTAPATH||>^500|x10E6/L|<10|H|||F|||201504100930+1000|""|RO56^SurnameResponsibleObserver^Givenname^^^^^^SUPER-LIS
OBX|4|SN|30391-7^Erythrocyte Range^LN^Ery Range^Erythrocyte Range^NEHTAPATH||>^500|x10E6/L|<10|H|||F|||201504100930+1000|""|RO56^SurnameResponsibleObserver^Givenname^^^^^^SUPER-LIS
OBX|5|ST|20453-7^Epithelial Cells^LN^Epith^Epithelial Cells^NEHTAPATH||not seen||||||F|||201504100930+1000|""|RO56^SurnameResponsibleObserver^Givenname^^^^^^SUPER-LIS
OBX|6|ST|50221-1^Bacteria^LN^Bac^Bacteria^NEHTAPATH||moderate||||||F|||201504100930+1000|""|RO56^SurnameResponsibleObserver^Givenname^^^^^^SUPER-LIS
OBX|7|ST|30910-4^Antibacterial Activity^LN^ABS^Antibacterial Activity^NEHTAPATH||Not Detected||||||F|||201504100930+1000|""|RO56^SurnameResponsibleObserver^Givenname^^^^^^SUPER-LIS
OBX|8|FT|8262-8^AutoComment^LN^UAutoCom^AutoComment^NEHTAPATH||\.br\Organism 1\.br\ESCAPPM organisms include Enterobacter, Serratia, Citrobacter,\.br\Aeromonas, Hafnia, Providencia and Morganella.\.br\These bacteria possess inducible beta-lactamases and resistance\.br\may arise during treatment with the Penicillins (Amoxycillin,\.br\Augmentin, Timentin, Piperacillin and Tazobactam) and the\.br\Cephalosporins (Cephalothin, Cephazolin, Ceftriaxone, Cefotaxime,\.br\Ceftazidime and Aztreonam).\.br\\.br\INTERPRETATION OF MIDSTREAM/CLEAN-CATCH URINE CULTURE RESULTS\.br\\R\\R\\R\\R\\R\\R\\R\\R\\R\\R\\R\\R\\R\\R\\R\\R\\R\\R\\R\\R\\R\\R\\R\\R\\R\\R\\R\\R\\R\\R\\R\\R\\R\\R\\R\\R\\R\\R\\R\\R\\R\\R\\R\\R\\R\\R\\R\\R\\R\\R\\R\\R\\R\\R\\R\\R\\R\\R\\R\\R\\R\\.br\A Bacterial Count of >=10e7 cfu/L is consistent with Urinary Tract\.br\Infection. There are no such quantitative ISOelines for Candida.\.br\A leucocyte count of >=10x10e6/L is abnormal.\.br\Epithelial cells, if present, may reflect urogenital contamination.\.br\An organism count >=10e7 cfu/L, in the absence of a raised leucocyte\.br\count, may reflect overflow from a bacteraemia or lack of specimen\.br\refrigeration with bacterial overgrowth prior to culture.\.br\\.br\INTERPRETATION OF INDWELLING CATHETER URINE CULTURE RESULTS\.br\\R\\R\\R\\R\\R\\R\\R\\R\\R\\R\\R\\R\\R\\R\\R\\R\\R\\R\\R\\R\\R\\R\\R\\R\\R\\R\\R\\R\\R\\R\\R\\R\\R\\R\\R\\R\\R\\R\\R\\R\\R\\R\\R\\R\\R\\R\\R\\R\\R\\R\\R\\R\\R\\R\\R\\R\\R\\R\\R\\.br\If this urine was collected via an indwelling urinary catheter (IDC)\.br\results are consistent with either IDC colonisation or infection.\.br\Antibiotic therapy with the catheter in situ is seldom successful.\.br\IDC removal, if possible, or replacement is suggested.\.br\Treatment should be ISOed by clinical signs such as fever, pain and\.br\raised peripheral leucocyte count etc.\.br\\.br\||||||F|||201504100930+1000|""|RO56^SurnameResponsibleObserver^Givenname^^^^^^SUPER-LIS
OBX|9|ST|11475-1^Culture^LN|1|Enterobacter cloacae||||||F|||201504100930+1000|""|RO56^SurnameResponsibleObserver^Givenname^^^^^^SUPER-LIS
OBX|10|ST|699-9^Culture Count^LN|1|>=10E8 cfu/L||||||F|||201504100930+1000|""|RO56^SurnameResponsibleObserver^Givenname^^^^^^SUPER-LIS
OBX|11|ST|11475-1^Culture^LN|2|Escherichia coli O112||||||F|||201504100930+1000|""|RO56^SurnameResponsibleObserver^Givenname^^^^^^SUPER-LIS
OBX|12|ST|699-9^Culture Count^LN|2|150||||||F|||201504100930+1000|""|RO56^SurnameResponsibleObserver^Givenname^^^^^^SUPER-LIS
OBX|13|ST|18862-3^Amox/Clavulanate^LN^AMC^Amox/Clavulanate^NEHTAPATH|1|R|||R|||F|||201504100930+1000|""|RO56^SurnameResponsibleObserver^Givenname^^^^^^SUPER-LIS
OBX|14|ST|18928-2^Gentamicin^LN^GEN^Gentamicin^NEHTAPATH|1|S|||S|||F|||201504100930+1000|""|RO56^SurnameResponsibleObserver^Givenname^^^^^^SUPER-LIS
OBX|15|ST|18997-7^Trimethoprim^LN^TRI^Trimethoprim^NEHTAPATH|1|S|||S|||F|||201504100930+1000|""|RO56^SurnameResponsibleObserver^Givenname^^^^^^SUPER-LIS
OBX|16|ST|18955-5^Nitrofurantoin^LN^NIT^Nitrofurantoin^NEHTAPATH|1|R|||R|||F|||201504100930+1000|""|RO56^SurnameResponsibleObserver^Givenname^^^^^^SUPER-LIS
OBX|17|ST|18956-3^Norfloxacin^LN^NOR^Norfloxacin^NEHTAPATH|1|S|||S|||F|||201504100930+1000|""|RO56^SurnameResponsibleObserver^Givenname^^^^^^SUPER-LIS
OBX|18|ST|18943-1^Meropenem^LN^MER^Meropenem^NEHTAPATH|1|S|||S|||F|||201504100930+1000|""|RO56^SurnameResponsibleObserver^Givenname^^^^^^SUPER-LIS
OBX|14|FT|TXT^Display format in text^AUSPDI^UrineMCS^URINE MC\T\S^NEHTAPATH||\.br\------------------------- Haematology Report ---------------------------------\.br\\.br\CUMULATIVE REPORT\.br\Req No: P000001 P000002 P000003 P000004 P000005\.br\ Date: 29/06/13 30/06/13 01/07/13 16/07/13 10/04/15\.br\ Time: 07:37 08:23 08:20 19:20 23:30 Units Ref Range\.br\------------------------------------------------------------------------------\.br\BLOOD COUNT\.br\Hb 138 141 139 135 145 g/L 130-180\.br\WCC 7.9 7.5 7.5 9.5 12.1H x10\S\9/L 4.0-11.0\.br\Plat 280 299 272 186 198 x10\S\9/L 150-400\.br\MCV 87 88 86 86 81 fL 80-96\.br\RCC 4.87 5.02 4.97 4.79 5.30 x10\S\12/L 4.50-6.50\.br\HCT 0.42 0.44 0.43 0.41 0.43 L/L 0.40-0.54\.br\MCH 28.3 28.1 28.0 28.2 27.4 pg 24.0-32.0\.br\MCHC 327 320 326 328 338 g/L 320-360\.br\RDW 13.8 13.9 14.0 14.3H 15.5H % 11.0-14.0\.br\MPV 10.7 10.8H 10.7 11.0H 11.2H fL 6.4-10.7\.br\Differential\.br\Neut 3.9 3.6 3.7 4.6 9.3H x10\S\9/L 2.0-7.5\.br\Lymph 2.9 2.9 2.7 3.6 2.1 x10\S\9/L 1.0-4.0\.br\Mono 0.7 0.5 0.6 0.7 0.7 x10\S\9/L 0.1-0.8\.br\Eos 0.5H 0.4 0.4 0.6H 0.0 x10\S\9/L 0.0-0.4\.br\Baso 0.0 0.0 0.0 0.0 0.0 x10\S\9/L 0.0-0.2\.br\\.br\------------------------- Microbiology Report ---------------------------------\.br\\.br\SPECIMEN Lab No : P000005 \.br\Specimen Type : Urine \.br\ \.br\MICROSCOPY \.br\Leucocyte Range >500 x10E6/L (<10) \.br\Erythrocyte Range >500 x10E6/L (<10) \.br\Epithelial Cells not seen \.br\Bacteria moderate \.br\ \.br\Antibacterial Activity Not Detected \.br\ \.br\CULTURE \.br\ \.br\1. Enterobacter cloacae >=10E8 cfu/L \.br\2. Escherichia coli O112 150 \.br\ \.br\SENSITIVITIES: 1 \.br\ \.br\Amox/Clavulanate R \.br\Gentamicin S \.br\Meropenem S \.br\Nitrofurantoin R \.br\Norfloxacin S \.br\Trimethoprim S \.br\ \.br\COMMENT \.br\Organism 1 \.br\ESCAPPM organisms include Enterobacter, Serratia, Citrobacter, \.br\Aeromonas, Hafnia, Providencia and Morganella. \.br\These bacteria possess inducible beta-lactamases and resistance \.br\may arise during treatment with the Penicillins (Amoxycillin, \.br\Augmentin, Timentin, Piperacillin and Tazobactam) and the \.br\Cephalosporins (Cephalothin, Cephazolin, Ceftriaxone, Cefotaxime, \.br\Ceftazidime and Aztreonam). \.br\ \.br\INTERPRETATION OF MIDSTREAM/CLEAN-CATCH URINE CULTURE RESULTS \.br\\R\\R\\R\\R\\R\\R\\R\\R\\R\\R\\R\\R\\R\\R\\R\\R\\R\\R\\R\\R\\R\\R\\R\\R\\R\\R\\R\\R\\R\\R\\R\\R\\R\\R\\R\\R\\R\\R\\R\\R\\R\\R\\R\\R\\R\\R\\R\\R\\R\\R\\R\\R\\R\\R\\R\\R\\R\\R\\R\\R\\R\ \.br\A Bacterial Count of >=10e7 cfu/L is consistent with Urinary Tract \.br\Infection. There are no such quantitative ISOelines for Candida. \.br\A leucocyte count of >=10x10e6/L is abnormal. \.br\Epithelial cells, if present, may reflect urogenital contamination. \.br\An organism count >=10e7 cfu/L, in the absence of a raised leucocyte \.br\count, may reflect overflow from a bacteraemia or lack of specimen \.br\refrigeration with bacterial overgrowth prior to culture. \.br\ \.br\INTERPRETATION OF INDWELLING CATHETER URINE CULTURE RESULTS \.br\\R\\R\\R\\R\\R\\R\\R\\R\\R\\R\\R\\R\\R\\R\\R\\R\\R\\R\\R\\R\\R\\R\\R\\R\\R\\R\\R\\R\\R\\R\\R\\R\\R\\R\\R\\R\\R\\R\\R\\R\\R\\R\\R\\R\\R\\R\\R\\R\\R\\R\\R\\R\\R\\R\\R\\R\\R\\R\\R\ \.br\If this urine was collected via an indwelling urinary catheter (IDC) \.br\results are consistent with either IDC colonisation or infection. \.br\Antibiotic therapy with the catheter in situ is seldom successful. \.br\IDC removal, if possible, or replacement is suggested. \.br\Treatment should be ISOed by clinical signs such as fever, pain and \.br\raised peripheral leucocyte count etc.\.br\|||A|||F|||201504100930+1000|""|RO56^SurnameResponsibleObserver^Givenname^^^^^^SUPER-LIS
Message 4: Indication of Consent Message
MSH|^~\&|Rhubarb-CPOE^2.16.840.1.113883.19.4.1^ISO|NEHTAHOSP^2.16.840.1.113883.19.5^ISO|SUPER-LIS^2.16.840.1.113883.19.1^ISO|NEHTAPATH^4321^AUSNATA|201504120933+1000||ORM^O01^ORM_O01|P5560801311070009864|P|2.4|||AL|NE|AUS|8859/1
PID|1||2142363^^^NEHTAHOSP^MR~61405230941^^^AUSHIC^MC~WA123456B^^^AUSDVA^DVG~2.16.840.1.113883.19.100^^^AUSHIC^NI||PatientSurnameOne^FirstnameOne^MiddleNameOne^SufixOne^PrefixOne^^L~PatientSurnameTwo^FirstnameTwo^MiddleNameTwo^SufixTwo^PrefixTwo^^M||194506241031|M|||Unit 1^111 Nehta Street^Brisbane^^4000^AUS^H~Unit 2^222 NehtaTwo Street^Brisbane^^4000^AUS^B||^PRN^PH^^^^93235615|^WPN^CP^^^^0414778341
PV1|1|O|Ward1^RoomE8^Bed10^NEHTAHOSP&2.16.840.1.113883.19.5&ISO||||ABCB^DrASurname^DrAttending^^^^Dr^^SUPER-LIS~123456^DrASurname^DrAttending^^^^Dr^^NEHTAHOSP~2304227F^DrASurname^DrAttending^^^^Dr^^AUSHICPR|HIJK^DrASurname^DrReferring^^^^Dr^^SUPER-LIS~858595^DrASurname^DrReferring^^^^Dr^^NEHTAHOSP~2929016F^DrASurname^DrReferring^^^^Dr^^AUSHICPR
ORC|SC|112233^RhubarbOrders^2.16.840.1.113883.19.4.1.5^ISO|15P000005-123456^SUPER-LIS^2.16.840.1.113883.19.1.2^ISO|44556677^RhubarbOrdersGroupID^2.16.840.1.113883.19.4.1.4^ISO||||||||DFTR^DrBSurname^DrOrdering^^^^Dr^^SUPER-LIS~958678^DrASurname^DrOrdering^^^^Dr^^NEHTAHOSP~4322581B^DrBSurname^DrOrdering^^^^Dr^^AUSHICPR|||
OBR|1|112233^RhubarbOrders^2.16.840.1.113883.19.4.1.5^ISO|15P000005-123456^SUPER-LIS^2.16.840.1.113883.19.1.2^ISO|FBE^Full Blood Count^SUPER-LIS^26604007^Complete blood count^SCT|||201504100930+1000|20131106233000+0800|||||Patient has a history of severe gout caused by rhubarb.|201504101100+1000||DFTR^DrBSurname^DrOrdering^^^^Dr^^SUPER-LIS~958678^DrASurname^DrOrdering^^^^Dr^^NEHTAHOSP~4322581B^DrBSurname^DrOrdering^^^^Dr^^AUSHICPR~8003600000000000^DrBSurname^DrOrdering^^^^Dr^^AUSHIC^^^^^NPI|^WPN^PH^^^^0893412041|||CP=N,DR=4322581B||201504101115+1000||HM|F||^^^201504100800+1000^^RT|2304227F^DrCopyASurname^DrCopyToA^^^^Dr^^AUSHICPR~0813266H^DrCopyBSurname^DrCopyToB^^^^Dr^^AUSHICPR~4628361B^DrCopyCSurname^DrCopyToC^^^^Dr^^AUSHICPR||||DRPRIH&DrSurname&PrincipalResultInterpreterHaem&&&DR&&&SUPER-LIS
OBX|1|RP|60572-5^^LN^ENTRY^^EN 13606|1|CEN-Repository-Consent.v1^Repository Consent&99A-9B6A27841D4552AB&L^TEXT^Octet-stream||||||O
OBX|2|CE|728301000168101^Patient consent to upload healthcare document^SCT|1.1|728321000168105^Patient consent not withdrawn^SCT||||||O
OBX|3|CE|728211000168106^eHealth record ownership^SCT|1.2|728221000168104^Patient has eHealth record^SCT||||||O
OBX|4|CE|74835-2^Health Data Repository (Identifier)^LN|1.3|8003640002000050^MyEHR Health Repository^GSO||||||O
ORC|SC|112234^RhubarbOrders^2.16.840.1.113883.19.4.1.5^ISO|15P000005-123457^SUPER-LIS^2.16.840.1.113883.19.1.2^ISO|44556677^RhubarbOrdersGroupID^2.16.840.1.113883.19.4.1.4^ISO||||||||DFTR^DrBSurname^DrOrdering^^^^Dr^^SUPER-LIS~958678^DrASurname^DrOrdering^^^^Dr^^NEHTAHOSP~4322581B^DrBSurname^DrOrdering^^^^Dr^^AUSHICPR|||
OBR|2|112234^RhubarbOrders^2.16.840.1.113883.19.4.1.5^ISO|15P000005-123457^SUPER-LIS^2.16.840.1.113883.19.1.2^ISO|UrineMCS^URINE MC\T\S^SUPER-LIS^401324008^Urinary microscopy, culture and sensitivities^SCT|||201504100930+1000|20131106233000+0800|||||Patient has a history of severe gout caused by rhubarb.|201504101100+1000||DFTR^DrBSurname^DrOrdering^^^^Dr^^SUPER-LIS~958678^DrASurname^DrOrdering^^^^Dr^^NEHTAHOSP~4322581B^DrBSurname^DrOrdering^^^^Dr^^AUSHICPR~8003600000000000^DrBSurname^DrOrdering^^^^Dr^^AUSHIC^^^^^NPI|^WPN^PH^^^^0893412041|||CP=N,DR=4322581B||201504111020+1000||HM|F||^^^201504100800+1000^^RT|2304227F^DrCopyASurname^DrCopyToA^^^^Dr^^AUSHICPR~0813266H^DrCopyBSurname^DrCopyToB^^^^Dr^^AUSHICPR~4628361B^DrCopyCSurname^DrCopyToC^^^^Dr^^AUSHICPR||||DRPRIM&DrSurname&PrincipalResultInterpreterMicro&&&DR&&&SUPER-LIS
OBX|1|RP|60572-5^^LN^ENTRY^^EN 13606|1|CEN-Repository-Consent.v1^Repository Consent&99A-9B6A27841D4552AB&L^TEXT^Octet-stream||||||O
OBX|2|CE|728301000168101^Patient consent to upload healthcare document^SCT|1.1|728321000168105^Patient consent not withdrawn^SCT||||||O
OBX|3|CE|728211000168106^eHealth record ownership^SCT|1.2|728221000168104^Patient has eHealth record^SCT||||||O
OBX|4|CE|74835-2^Health Data Repository (Identifier)^LN|1.3|8003640002000050^MyEHR Health Repository^GSO||||||O
Acknowledgements
The following individuals were consulted on the development of these sample message.
Participant | Organisation |
Ted Anderson | Commonwealth Department of Health |
Paul Carr | Genie Solutions |
Jeremy Crawford | Medical Director |
Russel Duncan | Emerging Systems |
Alan O’Keefe | SDS Pathology |
Mike Penny | Sonic Healthcare |
George Varsamis | i-Med |


