HL7AU - FHIR WG : Domain Analysis Model

The following diagrams show the current proposed domain analysis model for the Child Health Working Group.  It remains a work in progress.

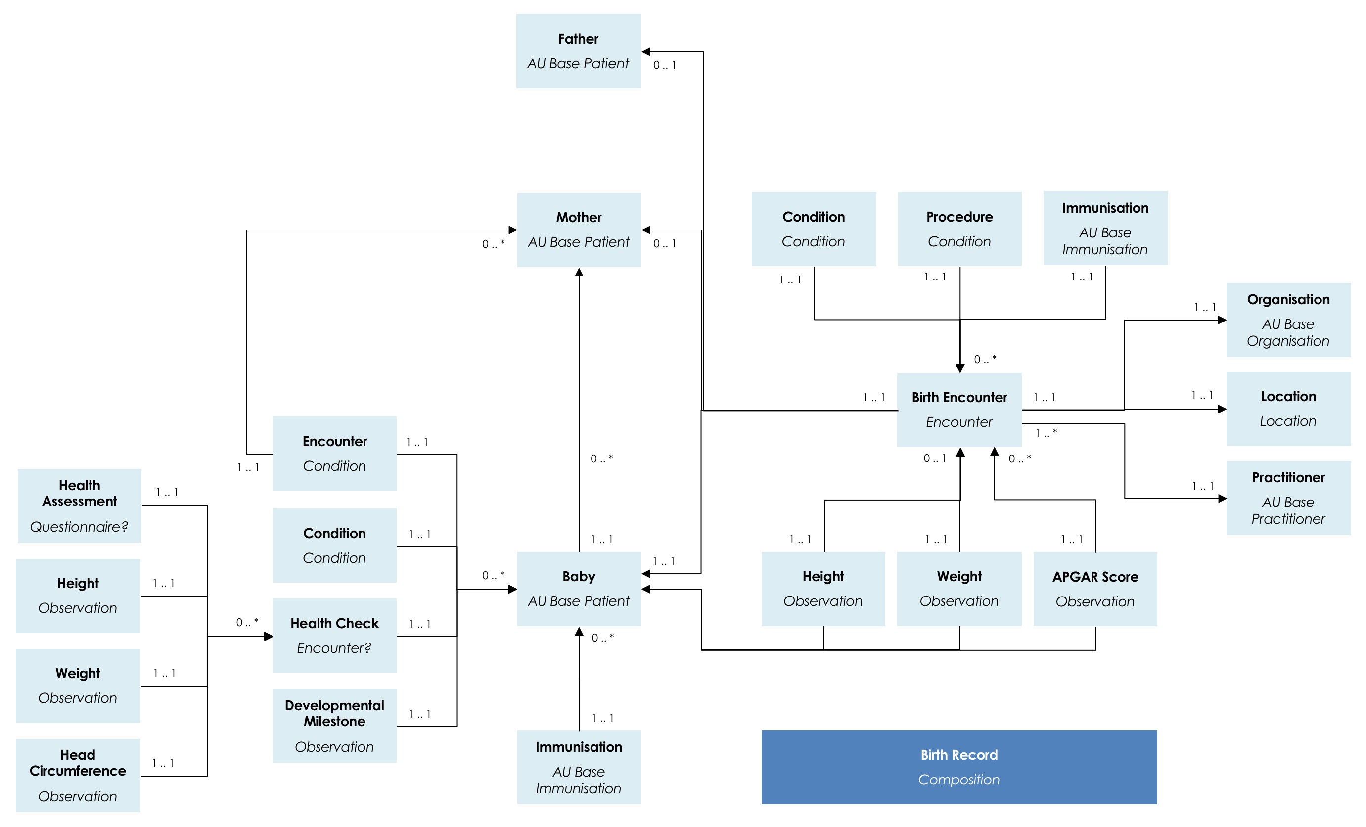
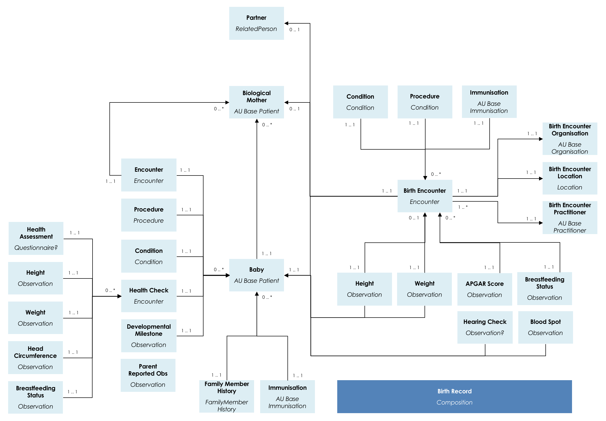
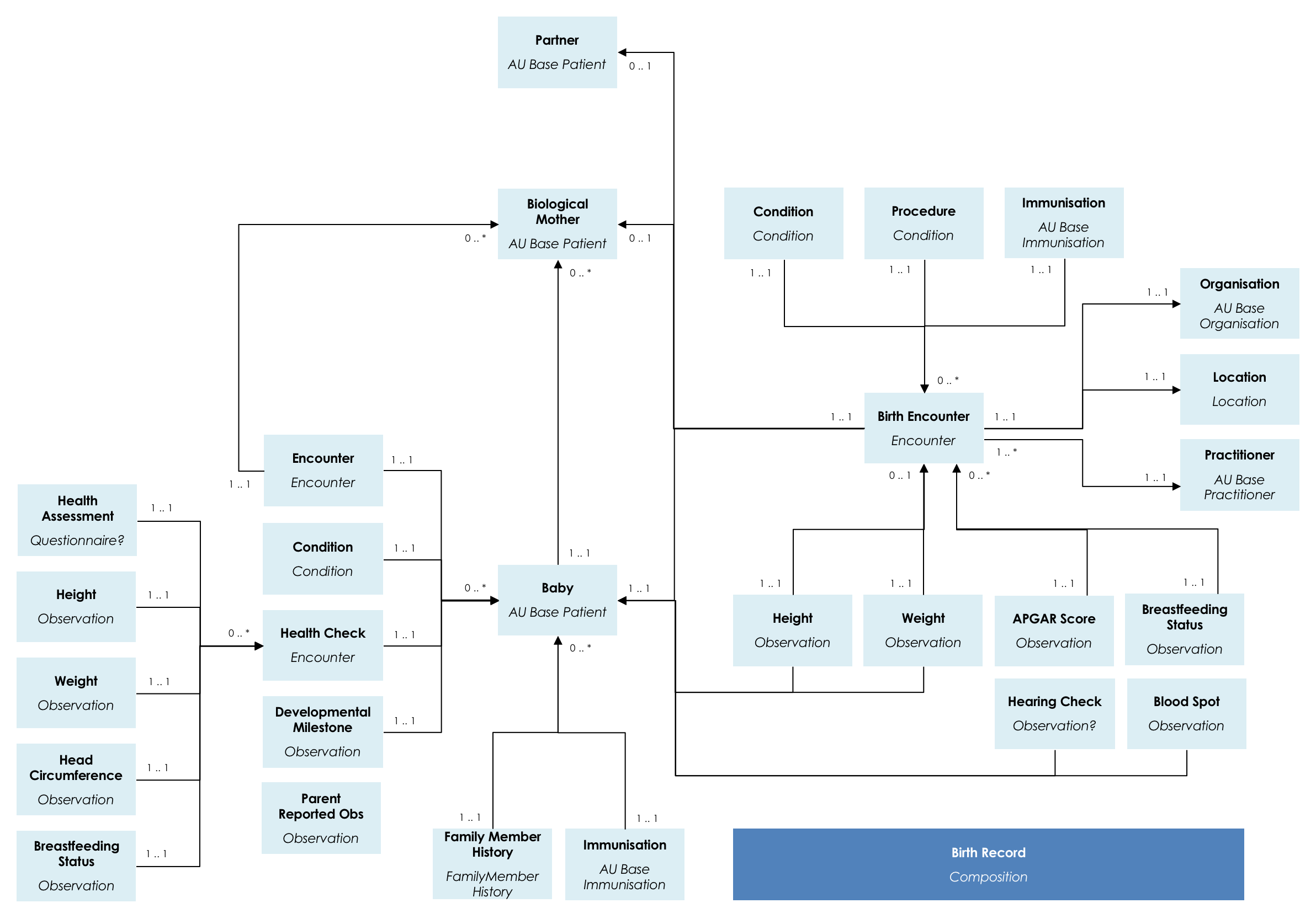
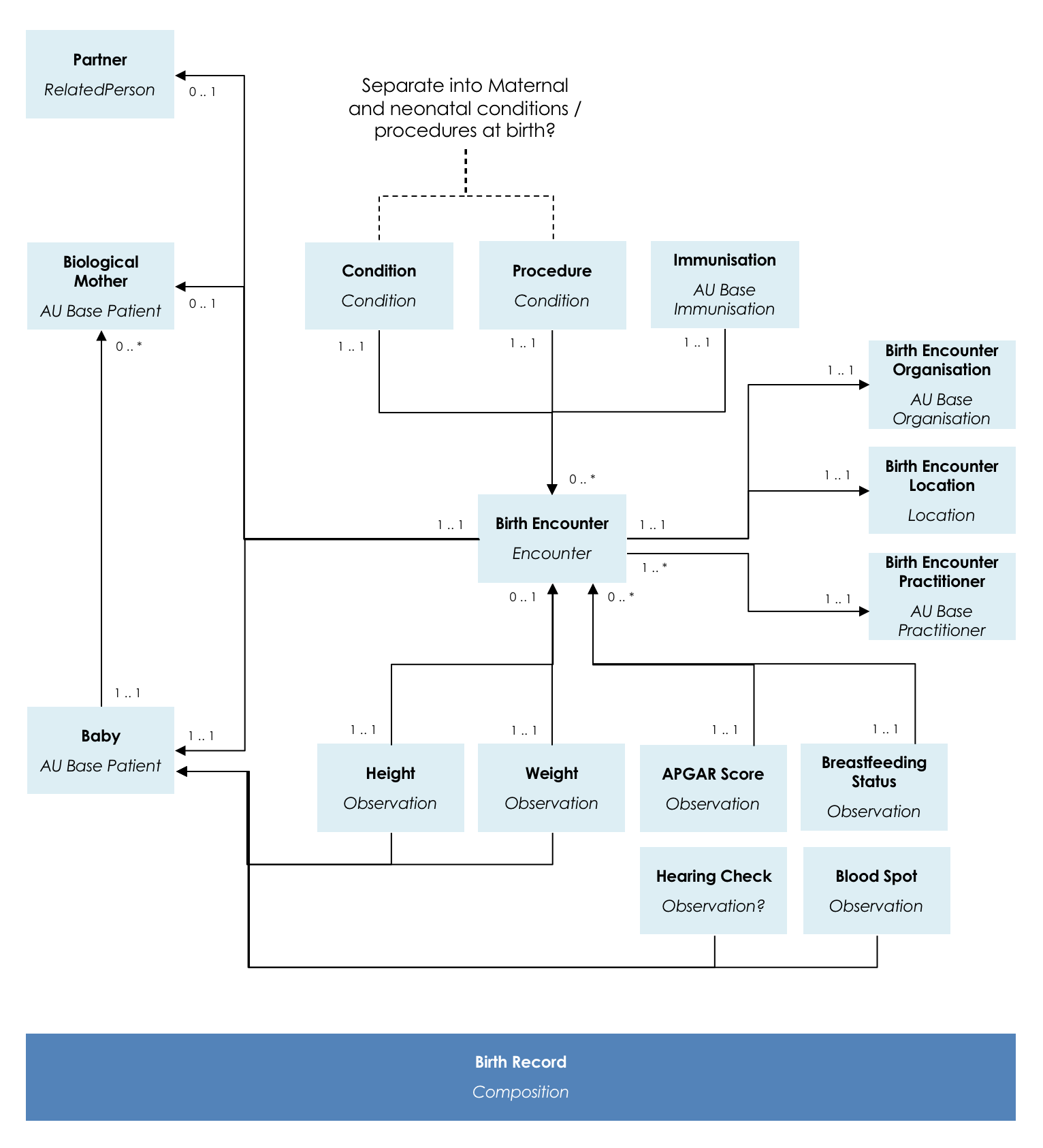
Birth Encounter / Birth Record


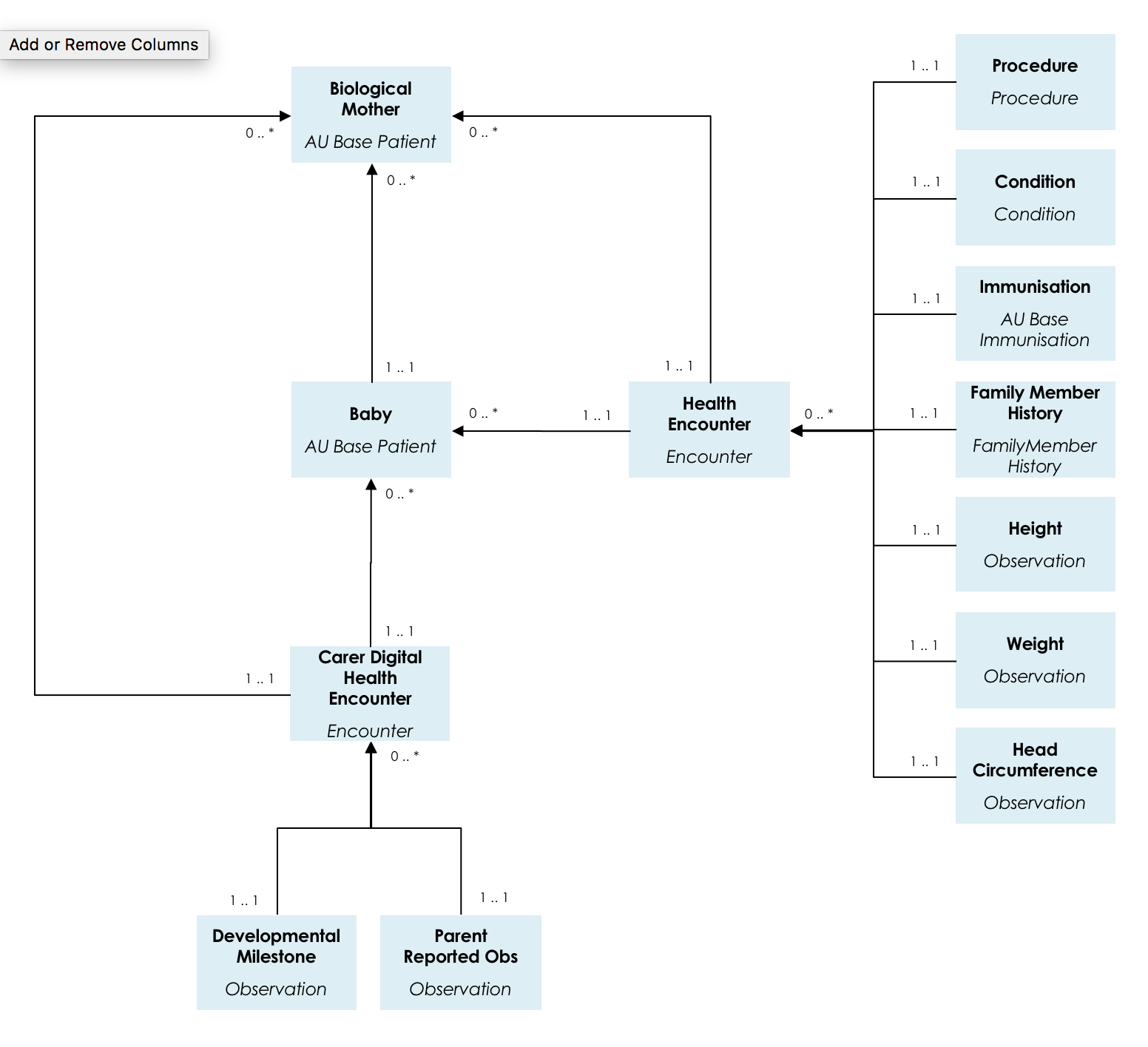
Subsequent Health Encounters


Health Check Encounters


Comments:

Updated based on feedback...


Posted by timblake78 at 06 Jun, 2018 09:29

Partner is down as 0..1

Should we/do we need to consider multiple de facto relationship scenarios and allow multiple partners? Whilst polygamy is not legal here, multiple relationships are and are supported by welfare on a case by case basis...should we cater for it in the birth record?

Posted by craig.bayley at 12 Jun, 2018 13:53

Updated into a series of smaller models, hopefully making it easier to understand.


Posted by timblake78 at 18 Jun, 2018 09:52

How specific we need to get re standard child health / baby tests and assessments? Or if they fall under more general observations?

For example, it is typical for a baby to undergo a Guthrie test shortly after birth to screen for a bunch of genetic illnesses.  I notice there hasn’t been any mention of that yet, nor is it present on Alcidion’s birth record.  Feeding (breast/bottle) is also an important notation.

I would expect that the following information/observations re birth are also relevant to baby’s health:

  • Type and length of labour
  • Assistive technologies (eg suction) used with labour
  • Any anaesthesia (or medication) used by mother or baby
  • Presence of meconium
  • Cord health
  • Membrane rupture

There are a few elements of conception and pregnancy that may also impact child’s health:

  • Fertility treatment
  • Surrogacy (as mentioned)
  • Adoption
  • Differentiating biological father/parent from adoptive/active parent (ie may be mother’s partner but not official adoptive parent)…..not sure this project can accommodate all of this information.
Posted by cath.resnick at 26 Jun, 2018 13:06